发布时间: 2025-12-18 07:23 | 原文链接: https://www.zhihu.com/question/1984392868241102366/answer/1984886479915358160↗ | 点赞数: 435 人赞同
作者信息: MR Dang独立投资人,不接广不卖课
正文内容
今天最重磅的消息是几大头部券商的合并方案 :


根据这个方案和收盘价的话,溢价率>中金>,肯定有人根据这个比例去套利,卖出性价比高的,买入性价比低的。
事实上,外部投资者做空套利比较麻烦,但是建议本身就持有这三个股票的可以随时算账去调仓。
要说利好程度的话,明显给的方案最好。
不过还是要泼一盆冷水,一来券商板块多渣男,二有国泰海通的前车之鉴,合并后到底能有多大利好犹未可知。
如果涨幅巨大,及时落袋为安也不失为明智之举。
昨天的资本市场在上午还比较冷清,下午突然就有了一些起色。
有传言说是日本加息暂缓,我觉得不是很现实。
到是A500etf突然放量,不像是自然形成,所以大家也有所猜测。
结合3800附近的反复横跳,我个人觉得可能类似以前那样的托而不举,呵护资本市场的态度还是比较明确的。
还有部分知道券商复牌消息的资金抢跑。
昨天铂期货涨停,创新高:


这方面的标的不再简单重复了,就两家回收企业,情绪上可以提振股价,反应到业绩上还需要观察。
国际期货价和国内价双双创新高:


25的没有好好珍惜,下次蹲到不知道是啥时候了,唉,希望表现能好点。
还有新读者不知道和是哪家公司,它们分别对应和ky。
说到,昨天有读者对我文中的数据产生了质疑,特别是那组欧美人均量5kg和东大人均0.5kg的数据。
其实我也疑惑过,因为这组数据是我引用的,但是作者的名头比较大,也没仔细想。


引用自这篇文章


现在仔细一算的话,西大一年也就是用40万吨不到的,3.5亿不到的人口,掐指随便一算,大概对应人均一千克多点。
欧美发达国家一共也就是八亿左右的人口,欧洲再怎么能用,也不可能把人均提高到这么高。
数据确实不对,感谢指正,鞠躬道歉。
又创新高了,期货涨了5个点,如图:

股那两家表现一般般,比不上,原因还是资本认为高价不可持续,逼空结束会恢复正常价格。
多家平台被约谈。
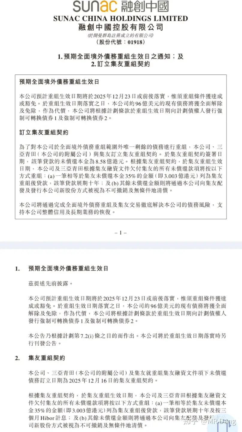
r企业,成功赖账500多亿:
简单的说就是500多亿的债务转成股票了,给了两种转股价,75%是6.8,25%是3.85。
按照目前的股价计算,相当于有四分之三的债务要回了20%,25%的债务要回了35%,总体要回了大概四分之一这样子。
比目前的债券价格高的多,所以就谈成了。
但是有锁定期安排,到时候在二级市场能卖多少还是有变数的,我个人不看好二级市场的承接力。
利好利空很难讲,相当于是用以后的发展空间换来现在的喘一大口气。
最终还是股东承担了所有。
这票当年也是雪球神票,8848的预测言犹在耳,没想到几年而已,就成了这副光景,令人唏嘘。
w企业的方案有进展,不知道债权人会怎么投。
一般来说,按照常理,对这种兑付出现问题的事情,以前各种经验教训表明,越早要钱给的方案越好,拖到后面基本没好果子吃。
希望w企业可以打破这一认知。
昨天超越,晋升a股2025最牛新股。
没有中签的读者不必懊恼,量大管饱,港股的打新也来了:
港股那边打新不是必赚的,所以很多人打新都很谨慎。
但是璧仞这个估计认购倍数能冲到5000倍都说不定,应该会被疯抢。
继a股投资者喜迎新股上市后,港股投资者终于也喜迎新股上市了。
与此同时,受到信用可能违约的影响,甲骨文股价又崩了:
带领一众西大的科技股回调。
科技还得看东大啊,全球估值最高的市场,让外国投资者开开眼,什么叫二级市场的承接力。
今天总体来说,盘前情绪还是可以的,毕竟有券商的利好在里面。
但是资本市场经常不能以常理度之,跌的好好的突然就反弹了,涨的好好的说回调就回调。
多看少动,管住手,按照计划来,不要被消息影响了心智。
一个喜欢保护韭菜的博主,希望大家少少踩坑,多多赚钱!
本文件由自动脚本从MR Dang知乎页面提取生成
作者: MR Dang 链接: https://www.zhihu.com/question/1984392868241102366/answer/1984886479915358160↗ 来源: 知乎
著作权归作者所有。商业转载请联系作者获得授权,非商业转载请注明出处。
相关阅读
📈 每日行情评价:
- 20251219-怎么看待2025年12月19日A股行情? - 券商合并与市场观察
- 51217-怎么看待2025年12月17日A股行情? - 市场分析与投资策略
📚 投资方法教育:
- 20251013-什么是投资思维?普通散户该如何培养? - 投资思维培养
- 20251026-如何对企业进行估值? - 估值方法详解
📘 地阶功法:
- 20251022-《地阶功法卷一》投资者必须斩杀的三个妄念 - 投资者心态建设
- 20251025-《地阶功法卷三》商业模式评估 - 商业模式评估方法
📗 天阶功法:
- 20251024-《天阶功法卷一》BFNY价值投资分析 - 个股分析实战案例
- 20251125-《天阶功法卷七》中国黄金第一家——C公司投资价值分析 - 个股分析案例
🔙 返回:
- 每日行情评价 - 每日行情评价全部内容