发布时间: 2026-02-14 07:23 | 原文链接: https://zhuanlan.zhihu.com/p/2005671390917976243↗ | 点赞数: 669 人赞同
作者信息: MR Dang独立投资人,不接广不卖课,无任何其他平台,无小号。
正文内容
肌肉记忆,先更一篇再说,哈哈。
从统计局发布的二手F指数说起:

环比同比都不是非常乐观,更直观的话,可以看看冰山指数:

就这走势,如果是股票,多少人都吓得割肉止损了。
但是换个名字,就突然有信念了,拿着也不慌了。
而且很多人还是拿的几倍杠杆上去的。
很神奇不是么。
银行业:系统重要性银行名单公布

这份名单从2021年开始更新,2021和2022年都是19家银行,2023和2024都是20家银行,新增,2025增加到21家银行,新增浙商银行。
最新名单如下:

这里面的银行分组比较稳定,仅2022年降过一次级,还有就是这次降级(去年是第三组)。
冷知识:这个名单是分先后顺序的,每组排名有先后。
几组重磅经济数据:

2026年一月m2远超预期。

一月的社融同样远超预期。

一月的新增存款也超预期。
有什么影响?
m2超预期说明流动性充足,央妈正在落实“适当宽松”,对资本市场是强有力的支撑。
这个消息在盘后出的,所以大家过年的时候可以期待一下的,年后流动性这方面是够的。
社融和新增存款同时超预期怎么理解?
钱给企业了,这叫社融。
企业拿到钱,不知道投啥,还没有合适的项目,或者一时用不完,先存起来,这叫新增存款。
最利好的肯定是银行,相当于吃了个差价。有些企业放到银行的甚至都不是定期,只是活期存款,利息少的可怜。
其次是实体企业,融资这块儿通畅了,掣肘就少了。
总之,很强劲的一组数据,把资金比做车的话,现在就是油门2000转,慢慢松手刹,连续来几个月这样的数据,股市不可能差。
观察持续性就行了。
美国cpi数据出炉:

略超预期,cpi压住了,为降息扫清障碍。

给出积极回应:


行业:
这个问的比较多。
取消的关税有啥影响?
最朴素的理解,如果加关税是利空国内企,那么取消关税就是利好。
利好怎么体现呢?首先一个是会增加需求,另一个是降低成本。
什么成本?转口贸易的成本。
现在国内向美国直接出口一年在百万吨级别,转口贸易大概也是这个级别。
没了中间商,盈利能力可以增强。
为什么股价反而崩了?
因为的期货价格跳水了,其他有色品种也都在跌。
而国内期货的交易参考国际期货走势,就一起被带崩了。
最新情况:期货走了个v


行业:
印尼是的全球老二,每年出口精五万吨级别,如果禁止出口的话,会让的供应更加紧张。
和这种消息一般不看说了啥,看落地情况,现在吹风阶段说的相当于投石问路,对价格影响有限。
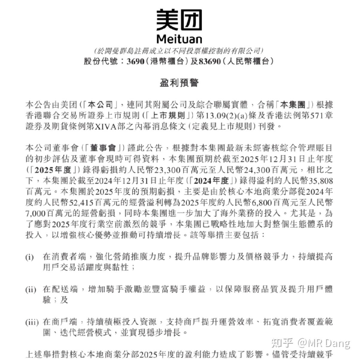
黄马甲的天又塌了:
(咦?距离上次天塌才两天吧)

去年盈利358亿,今年亏损240亿,一来一回差了600亿出去。
投黄马甲的我感觉要盯着资产负债表里的现金看了,截止三季度的流动性一共是1400亿。
像这样一年两三百亿的亏,同时还要在海外扩张,如果趁着股价还没跌太多,学雷股神来一次增发配股,可真就是股东直接请客全国人民了。
为什么要盯着现金看?因为现金就相当于血条。游戏玩过吧,boss亮了血条就能被攻略。竞争对手蓝马甲现金1300多亿,红马甲现金2100多亿。
问题是黄马甲市场份额大,想保住份额,血条降的快,红马甲蓝马甲份额低,同等补贴力度血条降的慢。
从这个角度看,时间站在红马甲蓝马甲这边,他们没有收手的必要。只要打下去,黄马甲一定输,除非把小股东当血包吸。
想保命,就收缩战线,大概降低到30%到40%的市场份额,就能和红马甲蓝马甲保持微妙的平衡,互相忌惮。
哦,对,这是假设字节没下场的最优解。字节手里四千多亿流动性,万一也看上这个市场了,一脚就能把这三个一起踹翻。
今年的行情已经收官了。
对最后一天的交易体验主要取决于仓位比例,银行占比大的话,其实就还好,运气好了还能红。
要是资源类多,体验就会差一些,跌幅普遍都比较大,所以仓位控制的重要性就摆上来了。
每次我说仓位控制的时候,强调的一方面是配置比例的问题,另一方面是量的大小的问题,类似于吃饭要营养均衡,主食和奶蛋肉要合理配比。
但是很多人会理解成:怕撑就吃少一点。
仓位控制不是单纯的多少的问题,它是有风险对冲,跨周期调节,现金流补偿的原理在里面的。简单的理解成少买一点是以偏概全了。
就这样吧,已经调整了,就不要想太多了,今年整体上已经算很肥的肥年了,如果稍微回调一点也是给明年留下增长空间不是。
先把假期过舒服了再说,不要因为沉没成本造成更大损失。
一个喜欢保护韭菜的博主,希望大家少少踩坑,多多赚钱!!!
本文件由自动脚本从MR Dang知乎页面提取生成
作者: MR Dang 链接: https://zhuanlan.zhihu.com/p/2005671390917976243↗ 来源: 知乎
著作权归作者所有。商业转载请联系作者获得授权,非商业转载请注明出处。
相关阅读
📈 近期行情评价:
- 2月13日行情 - 央妈万亿逆回购、大宗全线下跌、烂银行业绩超预期、春节前最后交易日
- 2月12日行情 - MSCI调整、CPI/PPI解读、非农超预期、白银新规、电影商业模式
- 2月11日行情 - 央妈货币政策报告、小羊带货翻车、低空经济硬伤
📚 新手必读系列:
⚔️ 天阶功法系列:
🎉 万粉感言: